Advertisement

What Is Reverse Polarity - Anything else you want t… read more.

What Is Reverse Polarity - Anything else you want t… read more.. What is polarity & reverse polarity in a battery? When polarity is reversed the current is going in the wrong direction. Is this what they mean when they say there is reverse polarity in a dna molecule. When a major obstacle in a science fiction show is resolved purely through the judicious application of techno babble, the characters have successfully reversed the polarity. Normally, the positive wires are hooked up to the positive terminal and the negative to the negative terminal.

On the other hand, a traditional female connector (standard polarity) consists of an outer body, a ferrule and a receptacle instead of a center pin. What have you tried so far? The term 'polarity' is used to describe the electrical connection of the electrode in relation to the terminal of a power source. When a major obstacle in a science fiction show is resolved purely through the judicious application of techno babble, the characters have successfully reversed the polarity. A lot of 'scaremongering' surrounds the topic of reverse polarity on caravan/motorhome websites based on data that is no longer current.

Battery Glossary Reverse Polarity Batteryguy Com Knowledge Base
Battery Glossary Reverse Polarity Batteryguy Com Knowledge Base from batteryguy.com
On the other hand, a traditional female connector (standard polarity) consists of an outer body, a ferrule and a receptacle instead of a center pin. Usually only thought of at the very end of the. It seems that every futuristic gadget or space ship subsystem performs some miraculous function if only you route the power. Is this what they mean when they say there is reverse polarity in a dna molecule. Anything else you want t… read more. The term 'polarity' is used to describe the electrical connection of the electrode in relation to the terminal of a power source. In choosing what is best for your circuit, examine what your voltage and power needs are. This adapter and its use is discussed in more detail.

What is reverse polarity in geology?

Reverse polarity protection with a schottky diode. Before understanding how a reversed polarity receptacle is dangerous, we should understand how a normal outlet works. Enough the basic, now come to the point i.e. Usually only thought of at the very end of the. It is suggested that the. What's the brand and model of your product? This may not sound like a terrible thing, but it is. The same concept can be used with magnets. If the scenario occurs that the polarity of the dc supply voltage to transducer or transmitter is reversed, it's critically important that the connected device is protected. Simply put, it's when the hot wire and neutral wire have been swapped. Above we show how easily a wall plug might be plugged into the wrong slots on a gang adapter used to expand the number of devices that can be plugged in at a single location. When polarity is reversed the current is going in the wrong direction. By aaron shishilladecember 8, 2020electrical.

When polarity is reversed the current is going in the wrong direction. Reverse polarity easily can be detected using an inexpensive tool—there are models specific to 30 amp and 50 amp services. It is often useful to provide protection against accidental reverse polarity for your circuits. Normally, the positive wires are hooked up to the positive terminal and the negative to the negative terminal. Also some semiconductors (mosfets) have a parasitic diode in most solid state devices have components that are polarity sensitive, whether by design or as an inherent part of their makeup.

Straight And Reverse Polarity Welding Best Video On You Tube Youtube
Straight And Reverse Polarity Welding Best Video On You Tube Youtube from i.ytimg.com
If you have a wet cell battery are filling it for the first time, and are using an old style, non smart. Now you can ask what happens if we using ac power source, its simple polarity changes every half cycle(50:50). This adapter and its use is discussed in more detail. Anyway, you guys have any thought to fix this ? The term 'polarity' is used to describe the electrical connection of the electrode in relation to the terminal of a power source. Ok i can see the 5 end is negative, is the 3 end positive due to oh. When a major obstacle in a science fiction show is resolved purely through the judicious application of techno babble, the characters have successfully reversed the polarity. What is reverse polarity in geology?

Polarity reversal can ruin your dowsing.

In choosing what is best for your circuit, examine what your voltage and power needs are. During this situation, if anyone touches the device, it can cause electrical shocks or it can damage the device. What happens to a battery if you recharge it the wrong way around? Anything else you want t… read more. It seems that every futuristic gadget or space ship subsystem performs some miraculous function if only you route the power. Now you can ask what happens if we using ac power source, its simple polarity changes every half cycle(50:50). Your body has a polarity, or a north and south orientation, like a magnet. As the same word says, if we reverse the polarity of the power supply what happens to our circuit? Inequality in income over time, where she earns considerably more and therefore feels she has more authority over how their money is spent. What are reverse polarity or rp coaxial connectors? Avoiding reversed polarity is important because with a reversed polarity outlet, a shock hazard can be created in certain situations. On the other hand, a traditional female connector (standard polarity) consists of an outer body, a ferrule and a receptacle instead of a center pin. Ok i can see the 5 end is negative, is the 3 end positive due to oh.

Ok i can see the 5 end is negative, is the 3 end positive due to oh. If your outlet's polarity is reversed, it means that the neutral wire is connected to where the hot wire is supposed to be. A magnetic polarity reversal is a change of the earth's magnetic field to the opposite polarity. What did scientists discover when they analyzed the magnetic bands on the ocean floor? Anyway, you guys have any thought to fix this ?

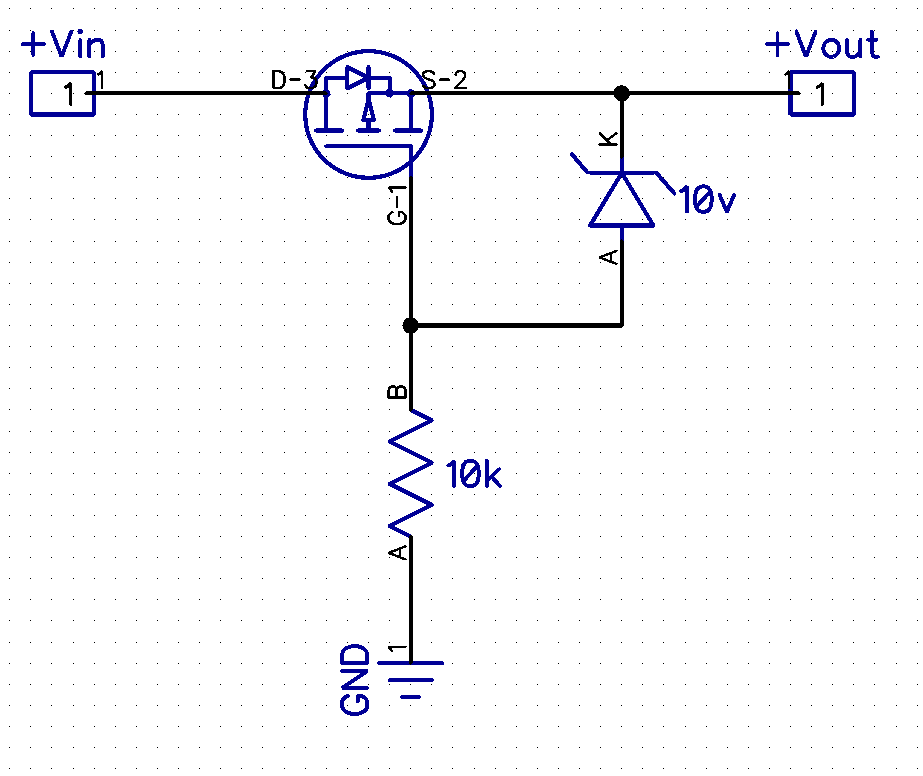
Reverse Polarity Protection Circuit Using Diode Or P Channel Mosfet
Reverse Polarity Protection Circuit Using Diode Or P Channel Mosfet from circuitdigest.com
Avoiding reversed polarity is important because with a reversed polarity outlet, a shock hazard can be created in certain situations. I tried to test everything and i suspect that the harness could be damaged but im not sure. Now let's look at another problem that can damage our pcbs. Now you can ask what happens if we using ac power source, its simple polarity changes every half cycle(50:50). Reverse the polarity of the magnet. If you have a wet cell battery are filling it for the first time, and are using an old style, non smart. If the device is not. Reverse polarity is a term usually used to describe where a 230v device, like a household appliance, e.g toaster, has been.

When a major obstacle in a science fiction show is resolved purely through the judicious application of techno babble, the characters have successfully reversed the polarity.

What is polarity & reverse polarity in a battery? When a major obstacle in a science fiction show is resolved purely through the judicious application of techno babble, the characters have successfully reversed the polarity. Polarity reversal can ruin your dowsing. Reverse polarity would be having the positive hooked up to the negative terminal and the negative to the positive terminal. Reverse polarity occurs when electrical wires are connected to the wrong or opposite terminals. Reverse polarity is a term usually used to describe where a 230v device, like a household appliance, e.g toaster, has been. Reverse polarity produces great currents because of breakdown of semiconductors. Now let's look at another problem that can damage our pcbs. It seems that every futuristic gadget or space ship subsystem performs some miraculous function if only you route the power. What happens when polarity is reversed at a receptacle? It seems that every futuristic gadget or space ship subsystem performs some miraculous function if only you route the power. Reverse polarity protection is a method to prevent damage on electronics in the event that the power supply polarity is reversed. If detected, it's best to call a certified electrician or maintenance man to fix.

Posting Komentar

0 Komentar